Features Why Free? Blog

Features

Software Architecture keyboard_arrow_down

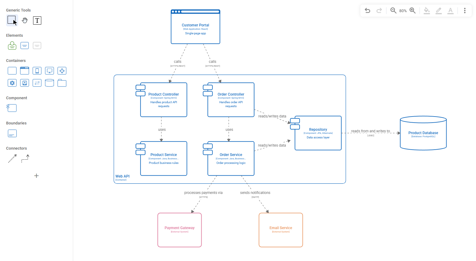
Design professional software architecture diagrams using industry-standard notations. Create C4 Model diagrams for hierarchical architecture views, network topology for infrastructure planning, and system architecture for technical design. Perfect for software architects, developers, network engineers, and IT professionals:
  • C4 System Context Diagram
  • C4 Container Diagram
  • C4 Component Diagram
  • Network Diagram
  • System Architecture Diagram
zoom_in

Agile Workflows keyboard_arrow_down

Enhance team collaboration with specialized visual tools designed for Agile methodologies. Perfect for scrum masters, product owners, and agile teams seeking visual collaboration tools that support the entire product development lifecycle:
  • User Story Mapping
  • Product Roadmap
  • Impact Mapping
  • Sprint Retrospective Board
zoom_in

UML Diagrams keyboard_arrow_down

Create and manage comprehensive Unified Modeling Language diagrams with our intuitive interface that offers automatic layout and relationship management. Visualize and communicate your software architecture and design concepts from structural modeling to behavioral analysis:
  • Class Diagram
  • Sequence Diagram
  • Use Case Diagram
  • State Machine Diagram
  • Package Diagram
  • Deployment Diagram
  • Activity Diagram
  • Component Diagram
  • Communication Diagram
zoom_in

Database Modeling keyboard_arrow_down

Design efficient database schemas using Entity-Relationship Diagrams (ERD) with industry-standard Crow's Foot notation. Model entities with attributes, establish relationships with proper cardinality constraints, and visualize database structures through identifying and non-identifying relationships. Perfect for planning database implementations before writing SQL.
zoom_in

Flowcharts keyboard_arrow_down

Create professional process diagrams with comprehensive flowcharting tools. Document procedures and workflows using industry-standard shapes, connectors, and organizational elements. Quickly design everything from simple algorithms to complex business processes with intuitive controls and precise alignment.
zoom_in

Wireframes keyboard_arrow_down

Rapidly create low-fidelity mockups of user interfaces with a drag-and-drop interface and library of common UI elements. Quickly sketch layouts, define user flows, and iterate on design ideas, bridging the gap between conceptual planning and visual design for clear communication with stakeholders.
zoom_in

Business & Organization keyboard_arrow_down

Design professional business diagrams that visualize organizational structures and customer experiences. Perfect for HR professionals, business analysts, and customer experience teams seeking clear visual communication tools for strategic planning and organizational development:
  • Organizational Chart
  • Customer Journey Map
zoom_in

Mind Mapping keyboard_arrow_down

Capture and organize ideas visually with intuitive mind mapping tools. Create branching diagrams that radiate from central concepts, add colors to categorize topics, and build hierarchical structures that mirror natural thought processes. Perfect for brainstorming sessions, project planning, and knowledge organization.
zoom_in

Real-time Collaboration keyboard_arrow_down

Work together with simultaneous multi-user editing. See changes instantly as you and your colleagues create and edit diagrams in real-time.
zoom_in

Version Control keyboard_arrow_down

Track and manage changes in diagrams, wireframes, and individual UML elements. Publish specific versions to control which iteration is visible to external users, with clear visual cues identifying elements that have been added or modified in each version.
ADD-ON
zoom_in

Link Auto-Layout keyboard_arrow_down

Diagram Sharing keyboard_arrow_down

Collaborate and present diagrams seamlessly through public links that allow anyone to view your work without a Modeldraw account. Sharing integrates with the versioning system to ensure shared diagrams always reflect the published version.
zoom_in

File Attachments keyboard_arrow_down

Link relevant files directly to UML elements such as Use Cases, Classes, Components, and States. Enrich your diagrams with additional context by associating documents, images, and other file types. Storage space varies by account plan to suit your project needs.
zoom_in

White Label (Branding) keyboard_arrow_down

Personalize your workspace with company-specific visuals. Upload your company logo for the app's top bar and add unique icons for individual projects, creating a consistent branded experience throughout your work environment.
ADD-ON
zoom_in

Project Level Permissions keyboard_arrow_down

Control user access with granular, project-specific roles. Assign users as Administrator, Editor, or Viewer for each project independently of their account-level permissions, enabling precise access management across your organization.
zoom_in

Customer Support keyboard_arrow_down

Access seamless in-app assistance through an integrated ticketing system. Create support tickets directly from the application interface with responses typically provided within one business day by dedicated Support Specialists.

Custom Subdomain keyboard_arrow_down

Personalize your application access point with a unique domain (e.g., mycompany.modeldraw.com) instead of the standard URL, reinforcing brand identity while providing a more memorable access point for team members and clients.
ADD-ON